First published in Electric Radio, April 2008

A 1951 Novice Station

Introduction

In 1951 "The Roy Rogers Show," "I Love Lucy" and "Mr. Wizard" were all new to television. In 1951 General Douglas MacArthur, relieved of his duties by President Truman, bid farewell to Congress. In 1951 20-year-old Willie Mays joined the Giants. Also, in 1951, the Novice license was introduced. This new license was good for only one year and was nonrenewable. Novices had limited frequency privileges and only CW privileges on HF. Transmitters had to be crystal controlled and limited to 75 watts maximum input power. But, by giving the beginner an on-the-air chance to build code speed to 13 WPM, the new Novice license was an effective stepping stone to the General Class license.

The July 1951 QST editorial welcomed the new novices and pledged an increasing amount of material more directly useful to the beginner. Articles covering simple transmitters, receivers and basic workshop practices were promised. According to this QST editorial “Nothing can compare with the thrill of the first QSO with equipment you have constructed or assembled with your own hands” and “your primary object in ham radio is communication”. At the same time novice or beginner station projects assumed a tight budget, were of simple design and required a minimum of tools and special parts to assemble. Ideally most parts could be scavenged from old TVs or table radios. Looking around my shack at the equipment I use today I wondered. Could new novices in 1951 using simple equipment really expect much communication? How well did equipment like this perform?

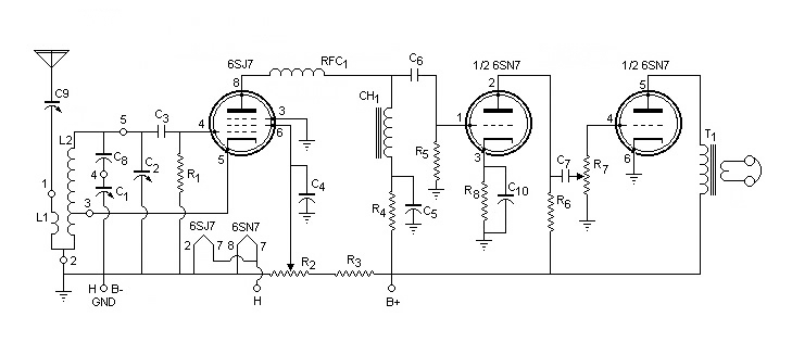
In order to get an idea of the effectiveness of a 1951 novice station I build one and put it on the air. The receiver I elected to build is roughly based on the "First Receiver for the Novice" (Aug 1951 QST). While looking for a transmitter design I found an article in the March 1950 issue of QST comparing the chirp, harmonic output and crystal current of 6F6, 6V6, 6L6 and 6AG7 crystal controlled oscillators. The study showed that the 6AG7 is best from all of these viewpoints. Based on this, I chose to build a fairly generic 6AG7 “Novice One Tuber”. Station Description

The "First Receiver for the Novice" is a two tube regen. A 6SJ7 regenerative detector is followed by a 6SN7 dual triode providing two stages of audio amplification. It uses home wound coils to cover both 80 and 40 meters. Controls include bandset, electrical/mechanical bandspread, regeneration and volume. With careful tuning SSB and CW signals can be copied but selectivity is lacking and stability is marginal. Like most simple receivers of its day this one does not support a loud speaker. It is a headphones only set. This is definitely a beginner’s receiver.

Many times the beginner or novice transmitter of the early 50s was some sort of single tube crystal oscillator running 5 to 10 watts. I chose a 6AG7 crystal controlled oscillator with pi-network output for mine. Plug-in coils or a bandswitch are eliminated by using homemade "basket weave" coils and supporting them on three pop sickle sticks. Like many beginner low cost rigs, instead of an expensive tuning meter it uses two pilot lights, one to indicate plate current and the other coupled to the pi-network coil to indicate output. (Electrically this is the RF section of "The Lew McCoy Memorial 80/40M Novice Transmitter" by WA6VVL, Electric Radio, July 2008 - Niel)

The power supply is fairly straight forward supplying filament voltage, 350 volts for the transmitter and 150 volts for the receiver.

All of the parts of this station are mounted on wooden slat chassis. Many late 40s and early 50s rigs used this construction technique to cut cost and complexity. The slats are spaced properly to allow mounting the tube sockets, transformers and filter capacitor. This works fine as long as shielding is not required. It saved the beginner from buying and using the tools required to bend, cut and hole punch a metal chassis. The wooden slats could even be nailed rather than screwed together to further simplify construction.

In 1951 many beginners painted and dressed up their homebrew, old and military surplus rigs to resemble current "store bought" radios. Many older rigs received a new paint job and knobs in the process. In some cases out of date tubes and circuits were updated to 1951 standards. In 1951 the modern look suggesting reliability and durability included battleship gray, not stained and varnished wood, the finish of the family radio in the living room. In keeping with these times, I chose to paint the rig in battleship gray like much of the commercial equipment in 1951.

Receiver Construction

The two tube regen, while basic, is still more complex than the typical single tube transmitter.

Table 1 - Parts List
C150 mmfd SLF variable
C2100 mmfd SLF variable
C3100 mmfd
C4.1 mfd 400v
C520 mfd 350v electrolytic
C6.01 mfd 400v
C7.01 mfd 400v
C8See table 2
C930 mmfd compression trimmer
C1010 mfd 100v
R12.7M ˝ watt
R250K variable
R347K 1 watt
R41.8K 1 watt
R5220K ˝ watt
R647K 1 watt
R7250K variable
L1See table 2
L2See table 2
RFC12.5 mH RF choke
CH1See text
T1Audio interstage transformer

Table 2 – Coil Data
Band L1 L2 C8
80 mtrs 6 turns 36 turns tapped 4 turns from ground 15 mmfd
40 mtrs 2 turns 17 turns tapped 4 turns from ground 8 mmfd
Notes:
All coils close wound on 1 1/4” form, 20 gauge enameled wire
L1 wound 1/8” below L2 on same form
Grounded ends of L1 and L2 adjoin

- Construction

First, remember that this receiver, like many of it's era, has exposed high voltage. Do not work on it with power connected and be careful of high voltage as you make adjustments.

A metal front panel is required in order to eliminate frequency shift caused by hand capacity. My front panel is a piece of PC board, the phenolic side hidden by paint. From the back it looks like copper sheet. The receiver controls left to right are bandset, bandspread (with smaller pinch drive knob), volume and regeneration.

Position the sockets left to right (from the front) coil socket, 6SJ7 socket, 6SN7 socket, so that there is enough room for the bandset and bandspread capacitors. Also important is to allow for CH1, the audio choke in the plate circuit of the 6SJ7. If you are mounting T1, the audio isolation transformer, in the receiver allow for that also. Orient the 6SJ7 socket so that the key points towards the 6SN7 and the 6SN7 socket so that the key points to the rear. I used four solder strips, two by each of the tube sockets.

The parts list calls for SLF (straight line frequency) tuning/variable capacitors. If straight line capacity capacitors (those with symmetrical half circular rotor plates) are used, the high frequency end of the frequency scale will be squeezed.

CH1 is normally a high inductance audio choke. Lacking that, I used an interstage audio transformer with the windings in series.

C8, the bandspread series capacitor, sets the bandspread range. It is mounted in the plug-in coil so that the range can be fine tuned for each band.

Wire both the regeneration control, R2, and the volume control, R7, so that the arm/slider contacts the grounded terminal in the full counter-clockwise position.

Many radios of this era connected the headphones directly into the plate circuit of the last audio tube. 100 to 250 volts ran through the headphones clamped to your head. This is a potentially lethal safety problem. T1, the audio isolation transformer, removes this hazard. I have my audio isolation transformer built in a separate box so that I can move it from radio to radio. While it does not show up in the photos, it is not optional.

- Operation

Operation requires high impedance headphones, antenna, 150V B+, 6.3 V filament voltage and patience. Start with the bandset and bandspread capacitors set to approximately half capacity, maximum/full clock-wise volume and minimum/full counter-clockwise regeneration.

With band coil of choice plugged in and antenna connected, advance the regeneration control until you just start to hear a hiss. This should be a good setting for listening to CW or SSB signals. Adjust the bandset control until you hear stations and then fine tune using the bandspread control.

- Calibration

Once you've gotten a feel for tuning a regenerative receiver, you can set the bandspread range and make up a calibration chart. This requires a second, well calibrated receiver. Usually the station transceiver works well for this. When set for CW or SSB, a regenerative detector oscillates, radiating RF on the frequency it is tuned to. The second receiver can be used to tell the frequency the regen detector is tuned to. Decide on a lowest frequency for a bandspread range, set the bandspread capacitor for maximum capacitance and set the second receiver to that frequency. Advance the regeneration control until the hiss is just heard indicating that the regen detector is oscillating. Now tune the bandset capacitor while listening for the regen detector on the second receiver. Once you've found it, note the bandset capacitor setting. Now adjust the second receiver to a new calibration point (for example, 25KHz higher in frequency) and then listen for the regen detector while tuning the bandspread capacitor. Walk up the band noting frequency vs bandspread capacitor settings for each calibration point. If you find that the bandspread capacitor covers to much of the band or that tuning is to fast, decrease the value of C8.

Operating Comments/Notes

All three pieces of my 1951 Novice Station work together pretty well. They each represent about the same level of sophistication. Keep in mind that I purposely kept this station at the 1951 novice/beginner level. Two options to improve the performance of receiver require an additional tube. One would be to add an RF stage with gain control (a la National SW-3), the other is to add a mixer/converter stage making this a simple superhet. Similarly I could have added an amplifier stage beyond the one tube oscillator/transmitter. I chose to forgo these complexity increasing options so that I could see how well the beginner solution worked.

With some frequency and schedule planning I've been able to have several QSOs using this station. All reported a nice sounding signal including a 599 from near Detroit, MI. The 80 and 40 QRP frequencies, 3560 and 7040, usually worked best for starting a QSO.

Using this station did present enough challenge that each QSO felt like an accomplishment. I imagine the1951 novice moving beyond the two tube regen receiver fairly quickly. The 10 watt power level of the single 6AG7 is fine for an experienced operator but, again, the new novice would have looked forward to running the 75 watt "novice gallon".

A tendency to overload was one of the biggest drawbacks to the simple regen receiver design. Strong signals were distorted and interfered with nearby QSOs. Decreasing the antenna coupling helped the overload/distortion problem at the expense of sensitivity. Based on this, R7, the volume control, could be changed to a fixed 250K resistor and a front panel control added for C9, the antenna coupling capacitor.

Lack of selectivity was another receiver limitation that had to be lived with. Unfortunately, in 1951, the novice requirement for crystal control made the selectivity problem more apparent. Few novices had a wide selection of crystals. QSOs, therefore, tended to occupy two frequencies: the transmit frequencies of both stations involved. Since operators were listening on the frequency of the station they were in contact with, they transmitted without monitoring their own frequency. To make matters even worse the common (and cheap) crystals of the time were all WWII military surplus and on only a few “channels” within the novice bands. In 1951 many transmissions would have started with a “sri QRM” report.

In my original station configuration I had an antenna tuner between the TR switch and the antenna. Both the receiver and the transmitter "saw" the antenna tuner as part of the antenna system. I found the regeneration point and frequency varied a lot as I adjusted the antenna tuner for best transmitter loading. I removed the antenna tuner from the station configuration and depended on the transmitter pi-network to load into my 105' inverted L. This step actually made the station more like my 1951 goal and resulted in an easier to use station.

I had no way to accurately zero beat my transmitter frequency. I finally used my station receiver/code monitor (a 75A3) to listen for the receiver regeneration action. If I heard both the transmitter and the receiver regenerative detector oscillating on the same 75A3 dial setting, I was on frequency. This was probably not a problem in 1951 since all novices were "rock bound". No one expected a response to a CQ to be on their transmit frequency. Everyone tuned the band looking for a call. That habit was discontinued with the very stable and accurate transceivers that have been in use for several years.

I found the receiver sensitive to the power supply transformer magnetic field. I heard a loud 60 cycle hum all across the band. Placing the power supply as far as possible from the receiver cured this problem.

The transmitter sounded great on the air with no sign of chirp. A single 6AG7 makes a fine oscillator.

Some of today's hams might complain about crystal control. Given the basic receiver of the 50s era, crystal control helped a lot to keep novices legal. A crystal is always on frequency. A drifty VFO tracked by a receiver with minimal frequency readout accuracy in a relatively small slice of the ham band leads to a high risk of one operating out of the band limits. I found crystal control to be a good design balance with the receiver.

Conclusion

As a beginner station, this receiver and transmitter would have gotten the new novice on the air with a minimum investment. Some contacts may have been made but it would not have been easy. I suspect that many would have become discouraged and dropped out before moving to something better.

By the 1956 ARRL Handbook the two tube regen was being presented only as the minimum "shortwave receiver" useful for code practice and for listening to amateur and commercial stations. By then a three tube superhet (converter + regen detector + audio amp) is shown as minimum receiver for the novice. It is also interesting to note that by 1958 the entry novice transmitter shown in the ARRL Handbook was a 3-band 6DQ6 transmitter running 35 watts.